为加强硕士研究生复试管理,强化复试录取工作规范化、制度化,确保我院2026年硕士研究生招生工作顺利完成,根据教育部关于印发的《2026年全国硕士研究生招生工作管理规定》(教学〔2025〕2号)和教育部相关规定、《温州大学2026年硕士研究生招生复试录取工作办法》等相关文件精神,结合我院实际,特制定本细则。
一、指导思想
以习近平新时代中国特色社会主义思想为指导,全面落实党的教育方针,落实立德树人根本任务,遵循“服务战略、按需招生、全面衡量、择优录取、宁缺毋滥”的原则,提升人才选拔质量。落实主体责任、深化信息公开、加强监督管理、提升服务水平,严格复试考核标准和复试组织管理,确保科学选拔、公平公正。积极稳妥做好我院2026年全国硕士研究生招生考试复试录取工作。
二、组织机构
学院成立招生复试录取工作领导小组、纪检小组和思想政治素质考核小组,全面负责本学院的招生、复试和资格审查工作。
1.学院成立研究生招生复试录取工作领导小组,由院长、院党委书记、分管副院长、副书记、硕士点负责人、纪检委员、学科带头人等组成。学院院长任组长,院党委书记、分管副院长任副组长,具体指导本学院的研究生复试录取工作。
2.学院成立纪检领导小组,由学院纪委书记和纪检委员组成,院纪委书记担任组长,履行招生复试过程中的监督工作。
3.学院成立思想政治素质考核小组,由学院党委书记、副书记、组织员、辅导员和教工党支部书记组成。负责本学院研究生复试过程的思想政治素质考核。
4.学院成立研究生招生专业复试考核小组若干,由各学位点负责,选派5-7名责任心强、教学经验丰富、业务水平高、公道正派的高级职称或相当人员组成,其中包括组长、副组长各1名,另配秘书2名和网络技术支持人员3名。
复试小组在学院研究生招生复试录取工作领导小组指导下,负责确定考生综合素质与能力面试考核的具体内容、评分标准、程序,并具体组织实施。复试、录取工作采取回避措施,凡有近亲属参加当年复试或存在其他利害关系可能影响复试公平公正的教师和工作人员,不能作为该年的招生复试、录取工作人员。参与招生复试工作的须是正式在编人员。复试工作人员在复试中要严格执行复试程序和复试标准,认真做好复试记录(特别是面试现场的录音、录像和书面记录),提高复试的公平性和有效性,保证复试质量。复试小组成员必须现场独立评分,在评分前可以召开复试小组会议,研究对考生的考察评价意见。
三、复试及调剂原则
(一)分数线要求
学院招生复试分数线(包括一志愿和调剂考生)不得低于2026年全国硕士研究生统一入学考试A类考生进入复试的初试成绩基本要求。
(二)调剂原则
1.调剂要求
调剂考生初试成绩须符合第一志愿报考专业的国家A类复试线,并符合招生简章(及招生专业目录)中规定的调入专业的报考条件,且初试成绩必须符合调入专业的国家A类复试分数线。各专业具体要求如下:


根据我院具体情况,招生专业要求优先考虑调剂考生第一志愿报考专业与调剂专业的相关性、初试成绩相同或相近下参考英语四六级通过情况及成绩。
2.接收调剂考生(包括外单位调剂考生和本单位内部调剂考生)必须通过教育部指定的“全国硕士生招生调剂服务系统”进行。未通过该系统调剂录取的考生一律无效。
3.学院每次开放调剂系统持续时间不低于12个小时。对申请同一招生单位、同一专业、初试科目完全相同的调剂考生,按考生初试成绩择优遴选进入复试的考生名单。不以考生提交调剂志愿的时间先后顺序等非学业水平标准作为遴选依据,不按单位、行业、地域、学校层次类别等限定生源范围,也不设置其他歧视性条件。
四、复试比例
结合招生计划和生源等情况,实行差额复试,一志愿上线人数充足的专业、领域或方向,按照复试比例不低于1:1.2;一志愿上线人数不足的专业、领域或方向,先进行一志愿复试,一志愿录取不足时,再进行调剂,调剂复试比例不低于1:1.2。
五、复试内容和成绩计算办法
(一)复试方式
2026年我院硕士研究生复试采用现场线下和网络远程复试方式。根据学科特点和实际情况,部分专业采取钉钉和腾讯会议两个复试软件平台进行网络远程复试。学院在复试前安排专人对考生参加远程复试工作进行指导,向考生详细介绍有关软件平台使用办法、复试流程和相关要求,签订《复试考生诚信承诺书》,请考生提前做好以下准备:
1.网络远程复试所需设备及环境要求
考生需提前准备好远程复试所需的硬件设备,复试前按学院通知要求进行测试,以保证复试正常进行。
(1)用于面试的设备【主机位】:1台笔记本电脑或台式机(需带有摄像头、麦克风功能);
(2)用于监控面试环境的设备【辅机位】:1部手机或ipad等平板或笔记本电脑或台式机等设备(需带有摄像头功能);如果采用手机或具有移动数据功能的平板设备,需设成飞行模式、并连接到无线网,以确保在考试过程中无电话拨入;
(3)网络良好能满足复试要求,需保障有线宽带网、WIFI、5G/4G网络等至少两种网络条件;
(4)独立、无干扰的复试房间,光线适宜,安静,不逆光。可视范围内不能有任何复试相关资料,不得有其他人在场;
(5)面试设备要保证足够电量。如果因电量不足造成的面试中断,由考生本人负责。
2.参加网络远程复试考生需准备的用品
(1)本人有效的二代居民身份证;
(2)初试准考证(可在中国研究生招生信息网下载);
(3)黑色签字笔和空白A4纸若干;
3.其他注意事项
请参见温州大学研究生招生信息网“温州大学2026年硕士研究生招生复试相关工作提示”(https://yjsb.wzu.edu.cn/info/1141/10902.htm)。
(二)复试内容
线下复试内容包括思想政治素质和品德考核、专业课笔试、综合素质与能力面试、外语听力口语测试。网络远程复试内容包括思想政治素质和品德考核、专业课考核、综合素质与能力考核、外语听力及口语测试。具体要求如下:
1.思想政治素质和品德考核由思想政治素质考核小组负责,主要考核考生本人的现实表现,包括考生的政治态度、思想表现、道德品质、遵纪守法、诚实守信等内容,不计入复试成绩总分,考核不合格者不予录取。
2.专业课考核内容以《温州大学2026年研究生招生专业目录》为准,由各学位点负责,主要考核考生对专业基础理论、基础知识的掌握程度。线下复试的专业课考核为笔试,时间为2小时,满分100分。专业课成绩按30%计入复试成绩。若调剂考生的初试科目与其所报考专业的复试笔试科目相同,由我院另行确定复试笔试科目。网络远程复试中的专业课考核由各专业复试小组负责,以考官随机抽取考题编号、考生在面试中口答的形式进行测试。每个编号对应固定的题目,已被抽中的题目编号自动作废,以保证考生所选题目的差异性。满分30分,直接计入复试成绩中。
3.综合素质与能力面试(考核)由各学位点负责,每位考生面试(考核)时间不少于20分钟,考生明确表示已作答完毕的可提前结束面试(考核)。主要考核考生的基本技能、综合运用能力、创新能力等,并结合大学学习成绩单、毕业论文、科研成果等补充材料,对考生既往学业、一贯表现、科研能力、综合素质等情况进行考查。主要采用综合性、开放性的能力型试题。按优(95分)、良(85分)、中(75分)、及格(65分)、不及格(35分)五级评分计分。考官对每个复试考生当场独立打出成绩,去掉1个最高分和1个最低分,其他成绩平均后作为该考生的复试成绩(百分制),占总成绩的60%。学院对综合素质与能力面试(考核)成绩记为不及格的考生,写出详尽评语。
4.外语听力及口语的测试,由学院安排能够熟练应用英语的专任教师负责。对每位考生进行听力及口语测试,当场给出测试成绩。外语听力口语测试满分10分,直接计入复试成绩中。
5.同等学力考生由学院组织加试所报考专业的两门本科主干课程(不得与初试科目相同),方式为线上开卷笔试。每门课程满分为100分,60分以上为合格,考试总时间为3小时,加试课程不合格者不予录取。加试成绩不计入复试成绩总分。
(三)成绩的计算办法
复试成绩总分100分,其中专业知识考核占30%,综合素质与能力面试(考核)占60%,外语听力口语测试占10%。面试过程中,由秘书对每位考生的作答情况进行现场书面记录,记录表由全体小组成员签字,并妥存备查。
评分记录和考生作答情况交研究生院集中统一保管,任何人不得改动。复试要全程录音录像。考生成绩计算公式:总成绩=(初试成绩/5)*60%+复试成绩*40%。
六、体检与心理健康测试
体检根据教育部规定安排在拟录取后。拟录取考生向招生学院递交在当地二甲及以上公立医院所做的体检证明材料(体检报告有效期以复试时间为准,半年内有效)。体检标准参照教育部、原卫生部、中国残联印发的《普通高等学校招生体检工作指导意见》(教学〔2003〕3号)和《教育部办公厅 卫生部办公厅关于普通高等学校招生入学身体检查取消乙肝项目检测有关问题的通知》(教学厅〔2010〕2号)规定执行。体检不合格者不予录取。待新生入学后学校统一安排进行入校体检。经学校体检不合格者,按照国家相关文件规定执行。
复试的考生须参加心理健康测试,测试结果不计入总成绩,但作为录取工作的重要参考。
七、录取工作
(一)录取原则
1.第一志愿考生和调剂志愿考生分别进行复试,按专业、领域或方向总成绩进行排名,一志愿和调剂志愿考生分列排序。考生成绩计算公式:总成绩=(初试成绩/5)×60%+复试成绩×40%,总分数相同时,复试成绩高者排名优先;若再相同,综合素质与能力考核分数高者排名优先;若再相同,外语听力及口语测试成绩高者排名优先。若因招生计划追加或拟录取考生自愿放弃录取资格,则按总成绩由高到低依次补录取,补录取考生如已接受其他招生单位的待录取通知,不予录取。
2.考生对复试结果有异议的,可在公示期内向学校研究生招生复试录取工作领导小组提出复议,经调查属实的,由学校研究生招生复试录取工作领导小组责成复试小组进行复议。最后确定的拟录取名单报学校研究生招生办公室审核并经学校批准后,上报浙江省教育考试院审核。
(二)不予录取情况
有下列几种情况中之一的考生,不予录取或录取资格无效:
1.报考条件资格审查不合格;
2.复试不合格者(低于60分);
3.同等学力考生加试不及格(低于60分);
4.体检不合格;
5.思想政治素质和品德考核不合格;
6.应届本科毕业生,录取当年入学前未取得国家承认的本科毕业证书者,录取资格无效。
八、参加复试的考生需提交的材料
根据教育部规定,招生单位在复试前应当对考生的居民身份证、学历学位证书、学历学籍核验结果、学生证等报名材料原件及考生资格进行严格审查,对不符合规定者,不予复试。考生学历(学籍)信息核验有问题的,应当在我校规定时间内完成学历(学籍)核验。
参加我校复试的考生除提供《准考证》、第二代居民身份证(原件及复印件,正反面在同一张纸上,注明“研招复试资格审查用”)、《温州大学2026年硕士研究生招生复试考生资格审查表》外,还需提供:
1.《温州大学研究生招生思想政治品德鉴定表》。应届生由在读高校所在院系党组织审查盖章;在职人员由人事关系所在工作单负责政治工作(人事)部门审查盖章;无工作单位人员由户口所在地或居住地街道社区负责政治工作部门审查盖章。本表需要提前盖章,在复试时交复试学院。
2.应届本科毕业生:提供大学阶段成绩单原件或盖红章的复印件,须所在学校(学院)教务部门加盖公章。还需提供完整注册后的学生证(高校教务部门颁发的学生证)原件及复印件、《教育部学籍在线验证报告》的打印件(来源地址:https://www.chsi.com.cn/xlcx/bgcx.jsp)。
3.往届本科毕业生:本科毕业证书、学位证书原件(若有)及复印件、《教育部学历证书电子注册备案表》的打印件(来源地址:https://www.chsi.com.cn/xlcx/bgcx.jsp)。或提供教育部《中国高等教育学历认证报告》(https://www.chsi.com.cn/xlcx/index.jsp))。获国外学历学位的提供教育部留学服务中心的《国外学历认证报告》复印件。
4.同等学力考生出示大专毕业证书原件和复印件(2024年9月1日前毕业)并准备加试。
5.一志愿报考我校且具有复试资格的应届自学考试和网络教育本科生,需携带初试时我校审核盖章的学历、学籍核验扫描件、成绩单方可复试;在2026年9月1日前可取得国家承认的本科毕业证书的应届自学考试和网络教育本科生,应在我校规定时间内完成学历、学籍核验。
6.考生若有科研论文、科研活动证明、工作业绩、专业技能相关等级证书、获奖证明及其它可以证明考生本人能力水平的材料,复试时提交专业复试组。
7.报考“退役大学生士兵”专项硕士研究生招生计划的考生,还应提交本人《入伍批准书》(入伍时间在入学之后)和《退出现役证》。
8.报考我校非全日制的考生:须有工作单位,并签订定向培养协议,原则上要求考生在拟录取后一周内办理完成。
9.参与网络远程复试的考生需在复试前按照学院要求上交上述材料。还须按学院要求签订、回传《温州大学复试纪律要求及考生诚信复试承诺书》。
九、信息公开与咨询方式
(一)信息公开方式
复试录取办法、考生成绩、复试和拟录取名单、咨询渠道等重要信息在学校和学院网站对外公布,拟录取名单公示时间不少于7个工作日。
(二)咨询方式
邮箱:shxyyz@wzu.edu.cn
电话:梁老师0577-86689257,微信号:wdshyz2025。
十、时间安排
第一志愿考生的复试时间安排在3月29日-4月1日。调剂志愿考生复试时间预计4月中旬。学院将在复试前通知参加复试的考生,并将复试相关事宜通知考生。考试过程中出现突发状况,考生可拨打应急电话(梁老师0577-86689257)与学院招生复试领导小组联系。
十一、复试科目
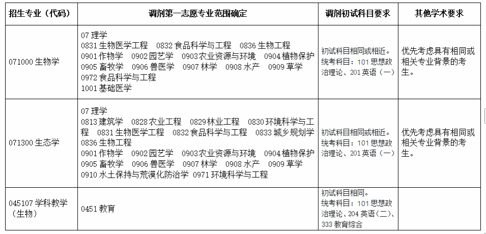
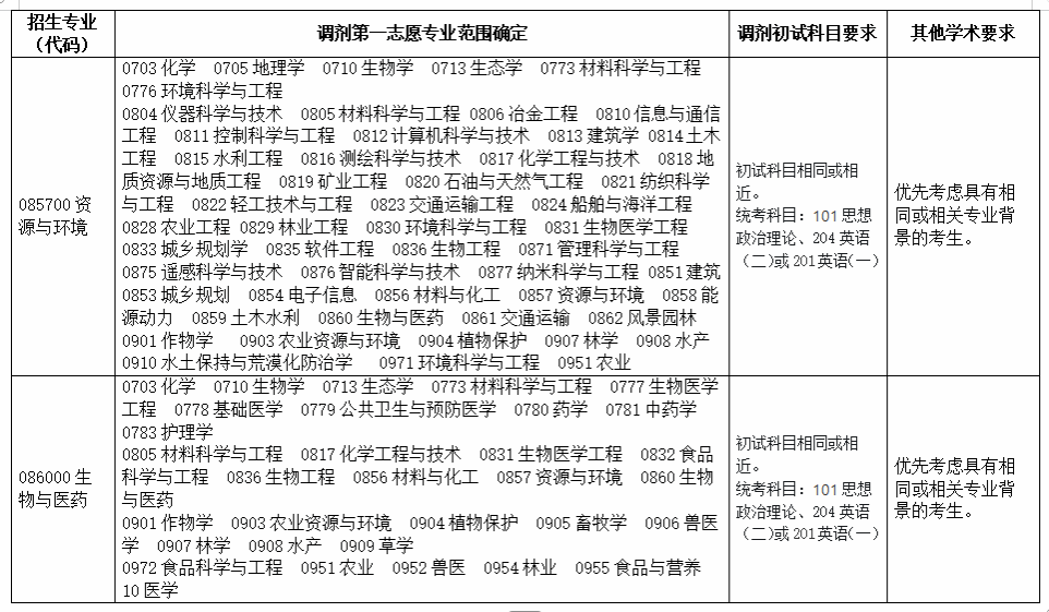
专业课考核、同等学力加试的考试科目及范围按《温州大学2026年硕士研究生招生专业目录》中所列执行。
我院专业课考核、同等学力加试的考试科目及范围见下表。

1.资格审查:学院严把复试入口关,严格审查考生资格。复试前对考生有效身份证件、学历学位证书、学生证(应届生)、学历学籍校验结果、思想政治品德鉴定等材料及考生资格进行严格审查。加强对考生身份的审查核验,严防复试“替考”。对不符合规定者,不予复试。
2.诚信考试:考生需签订《诚信复试承诺书》,确保提交材料真实和复试过程诚信。对在复试过程中有违规行为的考生,一经查实,即按照《国家教育考试违规处理办法》《普通高等学校招生违规行为处理暂行办法》等规定严肃处理,取消录取资格,记入《考生考试诚信档案》。入学后3个月内,可按照《普通高等学校学生管理规定》有关要求,对所有考生进行全面复查。复查不合格的,取消学籍;情节严重的,移交有关部门调查处理。
3.建立健全“随机确定考生复试次序”“随机确定导师组”“随机抽取复试试题”的“三随机”工作机制。严防复试弄虚作假、徇私舞弊。学院对复试过程要全程录音录像,复试记录完备。