各位考生:
2026年我校硕士研究生招生考试各专业复试分数线已经公布,我院招生专业尚有大量缺额,以下为部分专业,其余专业将持续更新:
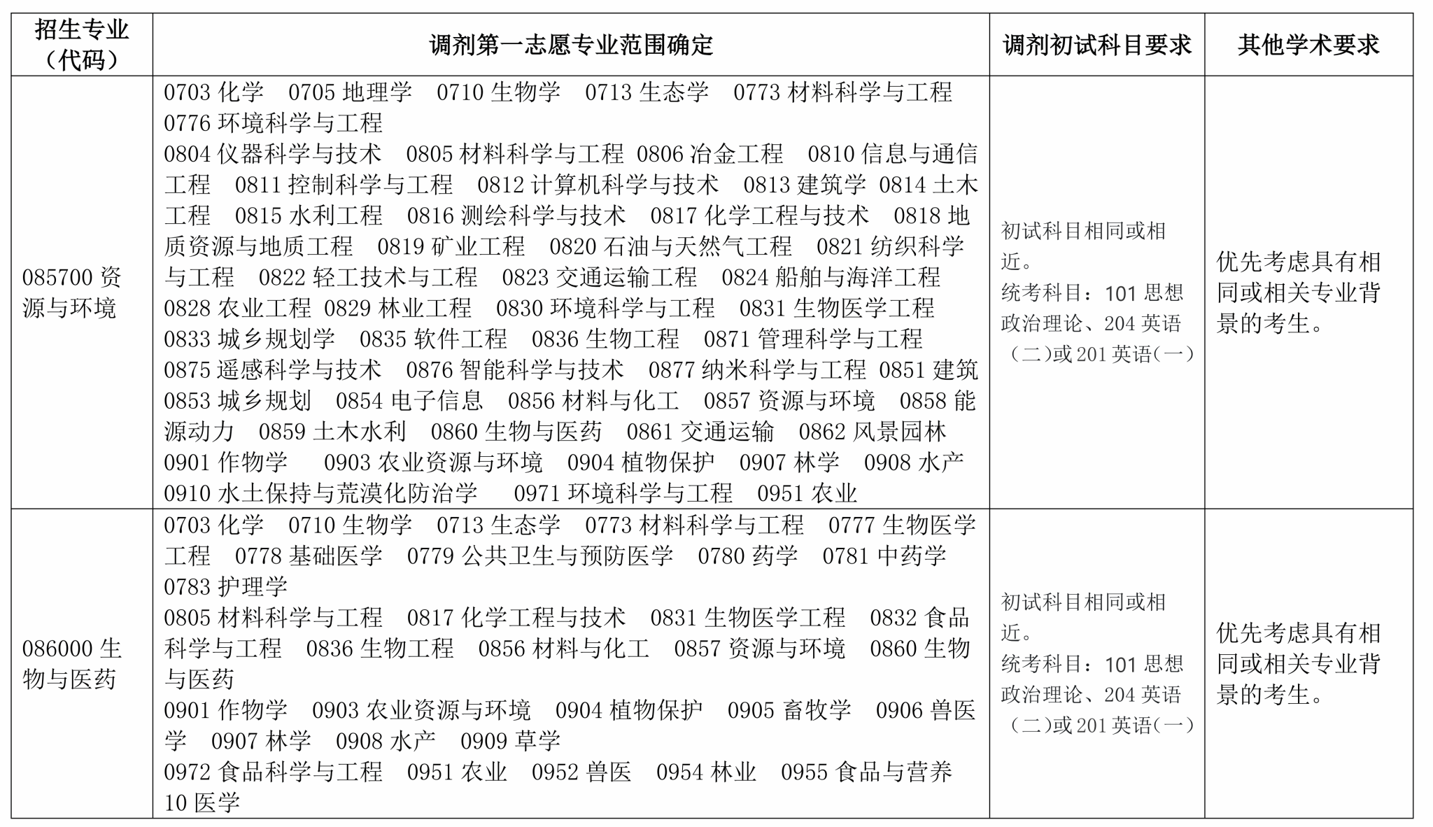
一、调剂专业及缺额

二、调剂要求
1、调剂考生初试成绩须符合第一志愿报考专业的国家A类复试线,并符合招生简章(及招生专业目录)中规定的调入专业的报考条件,且初试成绩必须符合调入专业的国家A类复试分数线。
2、各专业具体要求如下:


三、各专业介绍
071000生物学:https://shxy.wzu.edu.cn/info/2431/134771.htm
085700资源与环境:https://shxy.wzu.edu.cn/info/2431/134811.htm
086000生物与医药:https://shxy.wzu.edu.cn/info/2431/155071.htm
四、复试前材料准备
根据教育部规定,招生单位在复试前应当对考生的居民身份证、学历学位证书、学历学籍核验结果、学生证等报名材料原件及考生资格进行严格审查,对不符合规定者,不予复试。参加我校调剂复试的考生需提供以下材料,请调剂复试考生将所有材料合成为一个PDF文件(附件2),于调剂复试前点击链接进行提交(注意应届生及往届生表格区别!):
https://pan.wzu.edu.cn/collection/d5b42cb9bc806e28b5202e0216601a4c,现场线下复试考生请携带原件及复印件于报到时查验提交。
1、资格审核材料
(1)考生资格审查表(附件3,填写并签字);
(2)有效居民身份证(正反两面);
(3)准考证;
(4)学历学籍证明:
①应届生提供学生证以及《教育部学籍在线验证报告》;
②往届生提供毕业证、学位证以及《教育部学历证书电子注册备案表》或教育部出具的《中国高等教育学历认证报告》;
③专升本应届考生提供录取名册(复印件上需盖红章)。
2、复试材料
(1)大学成绩单(须是所在学校教务部门或档案所在部门加盖公章);
(2)英语四、六级成绩单或其他证明英语水平证书;
(3)科研论文、科研活动、工作业绩、专业技能等相关证书、获奖证明及其他材料。
3、思想政治品德鉴定表(附件4);思想政治品德和学术诚信承诺书(附件5)。
4、报考“退役大学生士兵”专项硕士研究生招生计划的考生还应提交本人《入伍批准书》(入伍时间在入学之后)和《退出现役证》。
五、关于诚信复试承诺书
所有复试考生均须按报考学院要求签订《温州大学复试纪律要求及考生诚信复试承诺书》(附件7),现场线下复试考生在报到处签订,网络远程复试考生请自行打印好在考试前签订,并在复试开始前宣读《温州大学复试纪律要求及考生诚信复试承诺书》,学院将对宣读过程录音录像并存档。
六、关于心理健康测试
按照学校统一安排,进入复试的考生需进行线上心理健康测试。现场线下复试考生在报到处进行测试,网络远程复试考生在线上身份验证、候考等环节,使用微信扫描二维码进入测试界面,现场开展测试。
七、远程网络复试准备
请考生提前准备好远程复试所需的硬件设备,复试前按要求进行测试,以保证复试正常进行。
1、用于面试的设备【主机位】:1台笔记本电脑或台式机(需带有摄像头、麦克风功能);
2、用于监控面试环境的设备【辅机位】:1部手机或笔记本电脑或台式机或pad等平板设备(需带有摄像头功能);
3、网络良好能满足复试要求,需保障有线宽带网、WIFI、5G/4G移动网络等至少两种网络条件;
4、独立、无干扰的复试房间,光线适宜,安静,不逆光。可视范围内不能有任何复试相关资料,不得有其他人在场;
5、参加远程复试考生需准备的用品:
(1)本人二代居民身份证、初试准考证。
(2)黑色签字笔和空白A4纸。
(3)学院要求准备的其他考试用品。
6、网络远程复试平台操作指南见附件6。请各位考生提前按要求做好准备。
如考生对复试资格审核及网络远程复试有任何疑问,可拨打招生学院热线进行咨询,梁老师0577-86689257;微信号:wdshyz2025。
温馨提醒:
请各位考生提高警惕谨防诈骗,我院研究生复试不收取任何费用,如有冒充学院工作人员或研究生导师,以网络面试向考生收费均为诈骗,切勿上当。
生命与环境科学学院
2026年3月30日